驻马店市财政局发布最新通知
发送短信 zmdsjb 到 10658300 即可订阅《驻马店手机报》,每天1毛钱,无GPRS流量费。
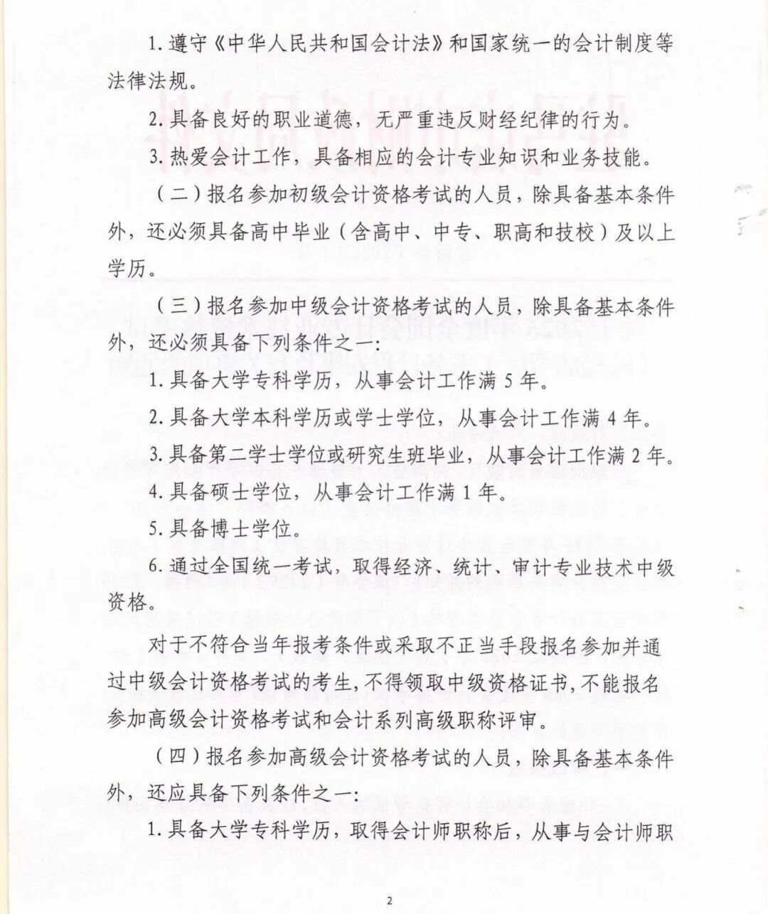
摘要:1月6日 驻马店市财政局发布 关于2026年度全国会计专业技术资格考试 (驻马店考区)考务日程安排及有关事项的通知 ↓↓↓
1月6日
驻马店市财政局发布
关于2026年度全国会计专业技术资格考试
(驻马店考区)考务日程安排及有关事项的通知
↓↓↓









责任编辑:徐明霞
查看心情排行你看到此篇文章的感受是:
版权声明:
1.凡本网注明“来源:驻马店网”的所有作品,均为本网合法拥有版权或有权使用的作品,未经本网书面授权不得转载、摘编或利用其他方式使用上述作品。已经本网授权使用作品的,应在授权范围内使用,并注明“来源:驻马店网”。任何组织、平台和个人,不得侵犯本网应有权益,否则,一经发现,本网将授权常年法律顾问予以追究侵权者的法律责任。
驻马店日报报业集团法律顾问单位:上海市汇业(武汉)律师事务所
首席法律顾问:冯程斌律师
2.凡本网注明“来源:XXX(非驻马店网)”的作品,均转载自其他媒体,转载目的在于传递更多信息,并不代表本网赞同其观点和对其真实性负责。如其他个人、媒体、网站、团体从本网下载使用,必须保留本网站注明的“稿件来源”,并自负相关法律责任,否则本网将追究其相关法律责任。
3.如果您发现本网站上有侵犯您的知识产权的作品,请与我们取得联系,我们会及时修改或删除。
















豫公网安备 41170202000005号